玉溪供地:108家房企参会、5040亩地、新城乡规划管理规定
扫描到手机,新闻随时看
扫一扫,用手机看文章
更加方便分享给朋友


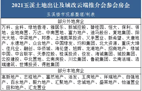
共108家房企参会2021玉溪市土地出让及城市更新改造项目云端推介会于今日召开,截止今日发稿参加本次推进会的共有108家房企。

之所以有那么多外地房企参会与采用云端方式召开此次推介会有很大关系,此种方式下参会房企不用进行物理距离上的移动,一部手机,一台电脑就可以顺利参加本次推介会。反正走过路过别错过,买不买没关系,都来凑下热闹,说不定其中就有本企业看中的地块呢。

50宗土地,5040亩土地参加推介全市推介土地50宗,5040.66亩, 其中,红塔区20总,住宅9宗688.79亩,商业用地3宗,133.79亩,工业用地10宗,1860.37亩。本次推介的土地为住宅、商业及工业用地,除土地之外还推介城市更新改造项目。商业及工业用地一般都与项目相配套,能有好的项目在商业及工业用地落地意味着日后的税收及就业,这对于地方来说比单纯的房地产项目的卖地更有意义。

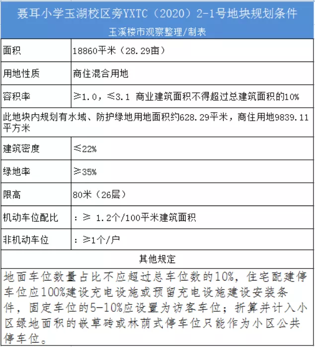
红塔区部分推介地块红塔区推介地块20宗,住宅9宗688.79亩,商业用地3宗,133.79亩,工业用地10宗,1860.37亩。白龙路聂耳小学玉湖校区YXTC(2020)2-1号地块。这一地块是去年没有拍出去的,位于白龙路。占地28.29亩,退让道路和建筑后建筑占地9839.11平米(14.87亩)。



公租房片区(1个地块31.3亩)


科教创新城片区(两个地块185.58亩)


高铁新城片区(一个地块30.57亩)


城市更新改造项目(两个项目267.3亩)

城市更新改造项目之一今红塔区的城市更新改造项目未东风中路的狭长地块,这一地块去年就参加过推介,但按去年的方案,如果退让道路和建筑后所剩无几,除非进行城改,将这一地块连接到福寿街,迎春街才有意义。



城市更新改造项目之二

其余县区推介地块信息稍后整理发布,各位观众请持续关注我们。

2021土拍大幕即将拉开,土拍会火热吗?

2020年红塔区工成交了14个地块,首次公开拍卖也是从5月开始。今年的土拍节奏与往年一样,同样在下个月开始。截止目前,红塔区仅一宗土地拍卖,3月3日的高新区富康城控股以7.11亿元拍下的高新区4个地块。只不过在新盘不断上架、二手房相对疲软的红塔区,虽然今天有那么多房企参加推介会,但今年他们会下手吗?今年的土拍情况又会怎样?




新版玉溪市城乡规划管理办法技术规定会议最后玉溪市自然资源和规划局局长董金柱还介绍了新修版玉溪市城乡规划管理办法技术规定目前在最后的听证敲定中,出台后将加强对房地产企业的服务,在控规通过审批时限上会有明显改善,原则上七个工作日内完成,一般事项一个月内完成,重大项目力争三个月内完成,这也将成为未来吸引投资开发者的一大政策利好。

此外在阳台规划上,一般宽度限制是1.8米,在第四代住宅等新型产品陆续进入玉溪后,结合新型产品和项目实际可能会放宽到2.4米,具体以实际发布为准。会议还公布了各县市区土储部门联系方式供企业自主联系。

来源:微信公众号玉溪楼市观察
声明:本文由入驻焦点开放平台的作者撰写,除焦点官方账号外,观点仅代表作者本人,不代表焦点立场。


